
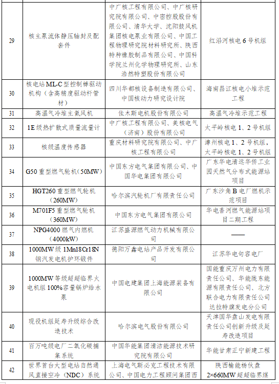
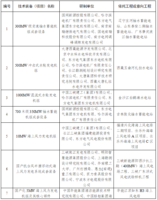
5月13日,国家能源局网站发布公告称,为持续推进能源领域首台(套)重大技术装备示范应用,加快能源重大技术装备创新,切实保障关键技术装备产业链供应链安全,国家能源局组织了2021年度能源领域首台(套)重大技术装备申报及评定工作。根据各有关单位申请,经组织专家评审和复核、公示,决定将“300MW级变速抽水蓄能机组成套设备”等75个技术装备(项目)列为2021年度能源领域首台(套)重大技术装备项目。
原文如下
国家能源局公告
2022年第2号
为持续推进能源领域首台(套)重大技术装备示范应用,加快能源重大技术装备创新,切实保障关键技术装备产业链供应链安全,我局组织了2021年度能源领域首台(套)重大技术装备申报及评定工作。现就有关事项公告如下。
一、根据各有关单位申请,经组织专家评审和复核、公示,决定将“300MW级变速抽水蓄能机组成套设备”等75个技术装备(项目)列为2021年度能源领域首台(套)重大技术装备项目。各有关单位要抓紧推动技术装备研制,突破并掌握关键技术,扎实推进示范应用,确保首台(套)重大技术装备示范任务落地。
二、按照《关于促进首台(套)重大技术装备示范应用的意见》(发改产业〔2018〕558号)和《国家能源局关于促进能源领域首台(套)重大技术装备示范应用的通知》(国能发科技〔2018〕49号),能源领域首台(套)重大技术装备研制单位及其依托工程享受如下有关政策:
(一)承担首台(套)重大技术装备示范任务的依托工程优先纳入相关规划并由各级投资主管部门按照权限核准或审批。
(二)能源领域首台(套)重大技术装备招投标,经报行业主管部门批准,可采用单一来源采购、竞争性谈判等方式以保障示范任务落实。
(三)承担首台(套)重大技术装备示范任务的依托工程根据实际需要,可在年度上网电量指标安排、发电机组并网运行、调度方式、燃料供应和监管等方面给予适当优惠,鼓励地方根据实际情况进一步细化并落实知识产权、资金、税收、金融、保险等支持政策。
(四)承担首台(套)重大技术装备示范任务的依托工程,根据实际情况享有示范应用过失宽容政策。
三、已确定依托工程的技术装备,自本公告发布之日起,三年内依托工程未开工建设的,自动取消首台(套)资格。
四、能源领域首台(套)重大技术装备研制单位和依托工程承担单位要及时向我局报告工作进展情况,依托工程投产运行一年后开展示范应用自评价,形成自评价报告报送我局。
特此公告。
附件:
2021年度能源领域首台(套)重大技术装备(项目)名单









国家能源局
2022年5月7日
东方尚能咨询机构(Topco)
地址:北京市东城区广渠门外冠城名敦道4号楼401室
电话:86-10-6779 7984 传真:86-10-6779 4603
电邮:topco@topcoevents.com 网址:www.topcoevents.com